ページの先頭です。 メニューを飛ばして本文へ
現在地 トップページ > 組織からさがす > 農林水産部 > 農林水産研究指導センター農業研究部水田農業グループ > 令和7年度大豆作柄判定試験報告書 最終回(第3報)

本文

令和7年度大豆作柄判定試験報告書 最終回(第3報)

印刷ページの表示 ページ番号:0002125068 更新日:2026年1月27日更新
R7daizu3-01(中央)
R7daizu3-02(中央)
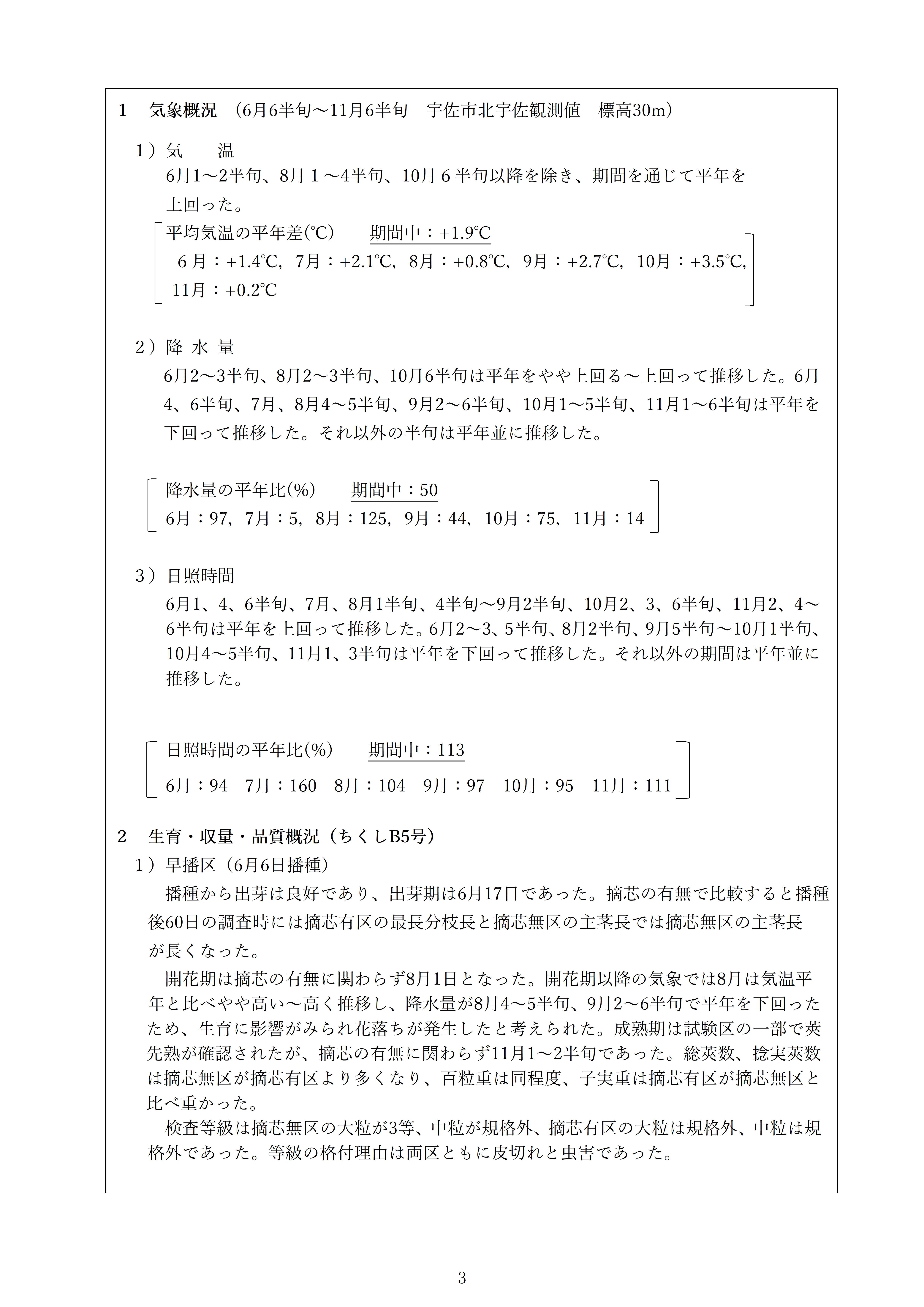
R7daizu3-03(中央)
R7daizu3-04(中央)
R7daizu3-05(中央)

Adobe Reader

PDF形式のファイルをご覧いただく場合には、Adobe社が提供するAdobe Readerが必要です。
Adobe Readerをお持ちでない方は、バナーのリンク先からダウンロードしてください。(無料)